登录个人中心
|
智能问答
|
繁
|
蒙古文版
|
无障碍阅读
长者版
搜索
首页
要闻动态
政务公开
政务服务
政民互动
数据发布
魅力兴安
当前位置:
首页
/
政务公开
/
政府信息公开
/
信息公开详情页
首页
>
政务公开
>
政府信息公开
>
法定主动公开内容
>
重点领域信息公开
>
招商引资
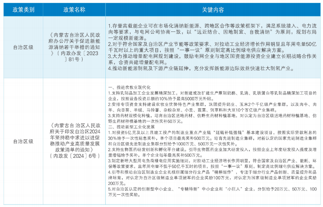
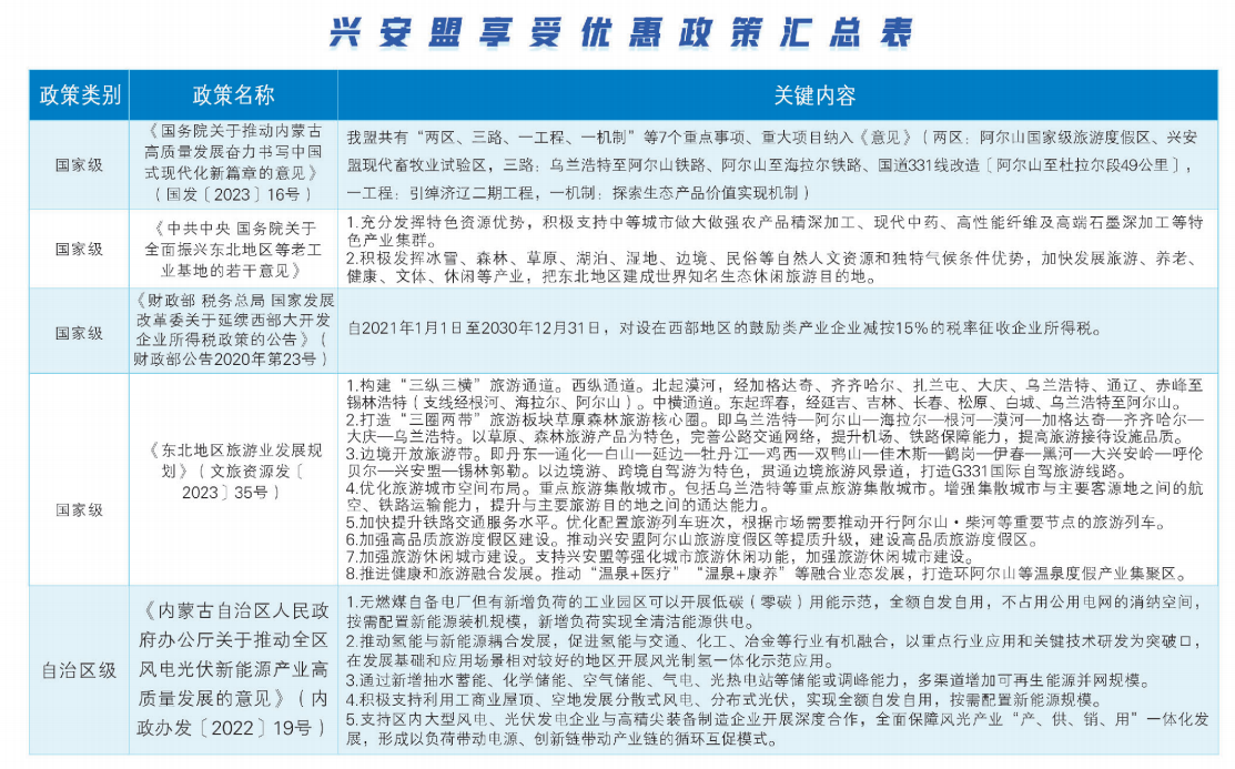
招商引资政策
来源:兴安盟区域经济合作局
发布日期:2024-08-08 18:27:40
点击量:
分享
下载本页
打印
相关文章